2001-01-02[n年前へ]
■JR東海クリスマスエクスプレス 
のCMを全部一挙放映していた。2000年度版の「主人公以外の深津・牧瀬の二人が出る」というのはもうダメダメだと思う。何故、そんな余計なことをしたのだ!?
■アクセス制限 
「私の会社ではhirax.netがフィルタリングソフトに引っかかって、アクセスできなくなりました」とのメール。ついに、hirax.netも有害サイトになってしまったか。 そういえば、私の勤務する会社では今年から「業務に関係ないサイト以外はアクセス制限がかかる」そうだ。もちろん、既にフィルタリングはされているわけで、例えばwww.maqmakmac.comへは私の事業所からはアクセスできないように設定されている。今年からは、それがもっと大幅に行われるということだろう。どのサイトがフィルタリングされるようになるかな?(リンク)
2002-01-02[n年前へ]
■愛は勝つ 
実家でぼけーっとしながら、私か妹か弟かが買った那州雪絵の「ここはグリーン・ウッド」を眺めていると、懐かしのエピソード「愛は勝つ」を読んだ。
で、「愛は勝つ」の有名?なセリフ「悪は滅びるっていうからな。 … でも、滅びなかったらそれは悪じゃないのかもしれない」というセリフを読んで、「なるほど。それが愛なのかー」と、思ったと同時に「それはちょっと2ちゃんねるに似てるなー」と思ったのだった。「汚かったりキレイだったり、幅広かったり偏狭だったり、それが全部*****なんだー」と思ったわけである。もちろん、*****のところは"愛"でも"2ちゃんねる"でも何でも良くて、人でも科学でも何でも良いのである。
なので、やっぱり"2ちゃんねる"にしても何にしても、それを単純に良いとか悪いとか言えないと私は思うわけで、「悪は滅びるっていうからな。 … でも、滅びなかったらそれは悪じゃないのかもしれない」くらいで…、と書き出そうと思ったけど、あまりにありふれてるのでやめよっと。
2003-01-02[n年前へ]
■知らずに歌っていた童謡の謎〜全国ナゾ解き探訪の旅〜 
テレビ東京。このまえ書いた「赤い靴」の話や、「ゆうやけこやけ」の背景ー関東大震災の後に広まった。その背景を、一番と二番の視点の違いを被災者の心情から眺めて解説ー等の話。
2004-01-02[n年前へ]
■ウは「チキウ岬」のウ 
「チキウ岬へ行くと本当に地球は丸い」 from Syntax Error.
地球の丸さを実感できるというそのチキウ岬へ一度行ってみたくなります。なにより、その思わず地球を連想させるチキウ岬という名前が、なんともまた不思議に良いですね。しかも、霧がちなチキウ岬の先にはやっぱり灯台があるなんて、もうたまりません。50キロメートル以上の距離の遠くまで、その光が届くなんて。思わずレイ・ブラッドベリの霧笛を思い出してしまいます。
というわけで、今日のリンクは「灯台ペーパークラフト」 ちなみに、私もレイ・ブラッドベリは萩尾望都経由です。
■11人いる! 
偶然、少し前にいくつかのキーワードとそれにまつわるエトセトラを眺めながら、ふと「11人いる!」を思い出していました。
宇宙大学への入学のための最終試験は、見ず知らずの(しかも文化背景の全く違う色々な星から集まった)10人が集まって一定期間を同じ宇宙船で過ごすというものだった。そして、試験会場の宇宙船へ着いてみると、10人のハズが1人増えていた!閉ざされた場所での集団生活、その中に入りこんできた異分子によって広がる…(略)
宇宙はつねに変化に満ちている概念が通用しない場合もある常に異端の11人目が存在するようなものだ
2005-01-02[n年前へ]
■「自分を単純作業の機械にする」文化 
void GraphicWizardsLair( void ); //の「PublishingSoftware 講談社はLightWayTextとInDesignで組版」から
「自分を単純作業の機械にする」という文化に激しく抵抗感があった。デザイン系の人は、手や指で反復作業をすることにあまり苦痛が無い人が多いのかも。デザイン系だけでなく、師弟伝承「ものつくり文化」はこの単純作業スパイラルに陥いりやすい。それが、特別に訓練が必要な作業であればともかくも、とりたてて特別なところのない(あるいは比較的容易な)単純作業の繰り返しに対してこの「単純作業スパイラル」が向けられることも多い。恐ろしいのは、教える側も教えられる側も、この「自分を単純作業の機械にする」という文化に心酔(あるいは他の文化を知らないのだろうか)していることが多いことだ。人間はロボットじゃないのになぁ…。
下記のリンクは、「ドラえもん〜ロボットらしく、ロボットらしくなく」「ロボットは安心を創造するか」「人を楽にする作業」です。
2008-01-02[n年前へ]
■朝日新聞を拡大してみよう 
身の回りにある「色んなものを拡大してみよう」と思い、朝日新聞を眺めていると、下隅に色濃度管理用の色パターンが二種印刷してある。大きな方でも1mm角ほどの大きさで、小さな方はさらにその十分の一ほどの大きさだ。つまり、数百ミクロン弱の大きさだ。朝日新聞のカラー広告はFMスクリーンを使っているということなので、この小さな方のパッチはFMスクリーンで使われる最小ドットなのだろうか。
目の前にあるものを拡大してみれば、その中には不思議なものがたくさん隠れていそうだ。
■モネの絵に見る反射の科学 
『「海面に写る太陽」の不思議 -初日の出と足元に広がるミステリー-』について考えていた頃、モネの「霧の中の太陽」といった絵を眺めて、その写実性に改めて感心させられた。風や潮が水面に波を作り、その波面の傾き分布や屈折・反射の比率を反映して、水面に道のような太陽の反射像ができる。「霧の中の太陽」や「印象・日の出」といったモネの絵には、そんな光が理科の教科書より忠実に描かれている印象さえ受ける
そしてまた、ゴッホの 「ローヌ川の星月夜」を眺めれば、太陽でなく、星空と街の灯りが作る光の道を見ることができる。ここに描かれているのも、水面の法線分布もフレネル反射率の角度依存も、すべて織り込まれた美しい世界だ。
美術館に行くとき、科学館にいくとき、あるいは、街中を歩いているとき、つまり見るものすべては、1ミクロンほどの隙間もなく相互にハイパーリンクされあっているのだろう。目の前の世界を眺め、眺めたところをクリックした途端に別世界へ飛んでいきそうで、少し躊躇して少し心躍る。
2009-01-02[n年前へ]
■「箱根駅伝」と「ダイナミックベースド制御」 
正月の箱根駅伝で選手たちが下り坂を駆け下りていく姿を見ていると、「受動歩行」を連想します。人体(や動物)を模した機構を坂道に置くと、坂道の傾斜や、その機構の各部分の重さや関節のバランスで、自然に歩いたり、走り出したりします。
基本的には「骨」と「関節」だけの機構を持つ物体ですから、何か力を使うことで足や体を動かし、歩いたり・走ったりするわけではありません。ただ、体のバランスで、体の動きが自然にそんな風に収斂していくわけです。
力を使うのは、その定常的にな「歩き・走り」の状態から何か変化をさせたいとき、たとえば速度を上げたいとき屋下げたいとき、あるいはバランスを崩す何かの外乱があったときにだけ、ということになります。
東京の日本橋から箱根の芦ノ湖まで、そして芦ノ湖から日本橋まで走る駅伝の選手たちは、どんな風に自分の体を動かしているのでしょう。選手たちの人体機構のバランスはどのようになっていて、その人体機構がどんな自然な動きを実現して、そして、その自然な動きからさらなる速さを求めて選手たちはいかにして力を絞り出し使っているのだろうか、と想像を巡らせくなります。選手たちが走るさまに目を奪われます。
2010-01-02[n年前へ]
■ことを見つめるのは人である。 
最近、「鳥」について書くことが多かった。「ドナドナ」の歌詞中に登場する燕や、サイモン&ガーファンクルの「コンドルは飛んでいく」のスズメや、あるいは、北村薫「鷺と雪
」のサギなど、不思議に、鳥についての話をタイプすることが多かったような気がする。ーそういう一見偶然に見えることというのは、実際のところよくあることだと思う。なぜなら、それは本当のところは偶然でなくて、必然のことだからではないか、と思うからだ。直接の因果関係はなくとも、それらは同じようなものだと思うからだ。
(チャップリンの映画をひいた)「街の灯 (文春文庫)
」に始まり、「鷺と雪」に終わる北村薫が書いた三冊は、五・一五事件を背景にする年に始まり、二・二六事件のその日のある「一瞬」で頁が閉じられる小説である。
第1作目の「街の灯」は、9.11のちょうど次の年9月、2002年9月に発表されたもので、つまり、「イラク戦争」が開始される前の年に書かれたものである。そして、イラク戦争が続く2005年から2006年にかけて書かれた、第2作目の「玻璃の天 (文春文庫)
」中の言葉が次の言葉である。
「…今日のお話はいかがでしたか」今現在の瞬間のメディアをみた後の感想だと言われても、何の違和感もないフレイズだ。
「思想的というより、いささか感情的なものに思えました。わたくしは、もう少し、数字などを挙げ、納得させてくれるものー日本の現状改善に、具体的な手掛かりを与えてくれるものを期待していました」
直木賞受賞をきっかけとしたインタビューで、インタビュアの次のような問いかけに対して、
今日の晩ご飯も明日の仕事も大切だけど、うかうかしてると、国そのものが取り返しのつかない方向へ進んでしまい、そこに巻き込まれてしまう、と。北村薫が答えた内容は、次の通りである。
私たちは普通に、日々、日常生活を続けていると思っています。でも、いつものように道の曲がり角を曲がってみたら、とんでもないことが起きていた、なんてことがあるように。案外知らず知らずのうちに、歴史の大事件に巻き込まれていたということは、いつでも起こりうるものだと思うんです。現在だって、国を揺るがすような大事件の曲がり角を曲がっている最中で、何ヶ月も経った後に始めてそのことに気がつく、という事態だってありえますから。
北村薫「鷺と雪」のたくさんの参考文献の最後に、ただ一文のあとがきのように書かれた一段、を書き写してみる。
ことを見つめるのは人である。これらの様々な出来事の中に、登場人物たちはいた。これらの小説群を、昭和初期の物語とだけ読むのは「間違い」である。
2012-01-02[n年前へ]
■キッチンでできる「おっぱいの科学」!? 
豆知識がたくさん詰まった『おっぱい(プリン)食べ終わるまで帰れまテン〜AAAカップからGカップまで…キッチンでできる「おっぱいの科学」!?』です。下の動画は、映画「おっぱいとお月さま」に影響されて作ってしまった(本編とは全く関係ない)予告編です。
2013-01-02[n年前へ]
■twitterフォロワ解析であなたも芸能ウォッチャー!? 
「twitterフォロワ解析であなたも芸能ウォッチャー!?」を書きました。
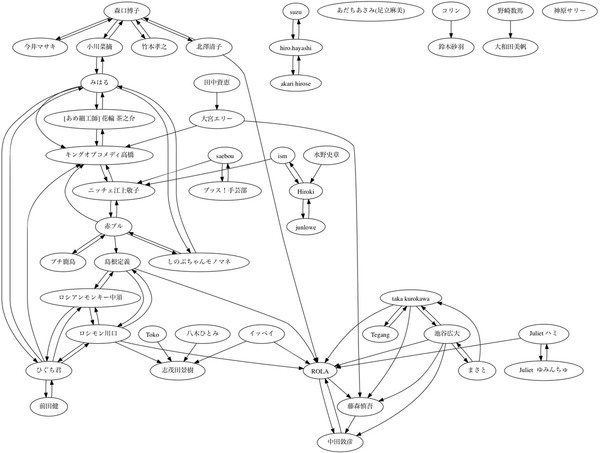
たとえば、芸人のいとうあさこ(@asako1970)さんのフォロワで繋がり方(グラフ)を描き出してみると、いくつかのグループが浮かび上がってきます。まず1番目は、キングオブコメディ高橋・ニッチェ江上からひぐち君にまで繋がる中堅芸人ライン。2番目は中堅芸人ラインからものまね芸人の "みはる" (@miharu_ufufu)の先に居る森口博子・竹本孝之といった80年代アイドルライン。そして最後の3番目は中堅芸人ラインからローラを介して繋がっているオリラジ中田・藤森といった第三極グループです。
2014-01-02[n年前へ]
■昼間の星空を映し出す「幻想カメラ」を作ってみよう!? 
昼間、目にすることはできないけれど、空には星が浮かんでいます。そんな私たちの頭上に拡がっている昼の星空を映し出すことができる「幻想カメラ」が欲しくなり、iPadでプラネタリウムソフト Sterallium で眺めた画像と標準カメラで撮影した画像を合成して、それ風の「撮影画像」を作ってみました。
そして、星空だけでなくて昼の空に流れる天の川も眺めてみたくなり、けれどStellarium for iOS では天の川を表示する方法がわからなかったので、Stellarium OS X版でキューブマッピング用画像を出力するスクリプトを作り、少し前に作ってみた iOS VR アプリに流し込んでみました。あとは、カメラ画像とプラネタリウム画像を気持ち良く合成すれば、昼間の星空を映し出す「幻想カメラ」を作ることができるかもしれません…。見ることができる風景とは全然別の映像を写し取るカメラが、ひとつふたつ欲しい今日この頃です。
2015-01-02[n年前へ]
■「走った風でスカートめくりできるか?」を力一杯追い求めれば…意外なものが見えてくる!? 
2015年も始まった!というわけで、「走った風でスカートめくりできるか?」を力一杯追い求めれば…意外なものが見えてくる!?を書きました。
“中2病”という言葉で呼ばれる妄想爆発の中学2年生、そんな多感な彼らの「突拍子のない妄想」を実現させるための実験サポートをしてみました。サポートした妄想内容はズバリ、「走った風でスカートめくりできるか?」です。
収録を終えた川島は丸1日かけてスカートめくりに挑んだことについて「スカートをめくりたいなんて、ウブい企画ですよね。それを中学生と一緒に必死こいてやるっていうのはこっちもすごくウブい気持ちになって、童貞に戻った気分でした。今の中学生って、もっと大人びた感じやと思ってたら、意外とおぼこかったですね。先生になりたいっていう憧れもあったので、その夢もかなえていただきました」とコメント。番組の見どころを「男子中学生なんて特にね、スカートをいかにしてめくるかなんて絶対妄想してるじゃないですか。そういう夢をね、まさかこんなテレビでかなえるだなんて思ってもなかったです。この番組を見る子らは幸せやと思いますよ。マネキン(が相手)と言えどもね、その姿はやっぱり神秘ですから」とアピールした。
中学2年生の妄想を実験!野爆・川島「童貞に戻った気分」


























